唐山公积金提取子女材料_公积金提取子女材料有哪些
父母子女公积金提取要哪些核心材料子女教育租房提取材料清单公积金提取常见问题提取的顺序是这样的,海南制定的规定是,先提取子女家庭的公积金,要是不够的话,再去提取父母的公积金。....
了解详情
父母子女公积金提取要哪些核心材料子女教育租房提取材料清单公积金提取常见问题提取的顺序是这样的,海南制定的规定是,先提取子女家庭的公积金,要是不够的话,再去提取父母的公积金。....
了解详情
二手房提取公积金需要提供哪些材料?5、应出示提取人的住房公积金联名卡,无住房公积金联名卡职工应提供所在单位签章的《成都住房公积金提取证明》一式两份和提取人的银行储蓄账户存折(卡),托管职工需出具《成都住房公积金转移通知书》。....
了解详情
现在基本都能线上办:手机公积金APP、当地公积金微信小程序,上传材料、人脸识别,提交后一般1-3个工作日到账。有公积金贷款的,只能冲抵本笔贷款,不能用于其他消费新增:可提取公积金付购房契税支持提取公积金付契税、维修资金成都:优化购房提取频次,5年内可每年办理一次....
了解详情
2024年10月23日合肥市住房公积金管理委员会办公室印发《关于优化住房公积金政策的通知》,阶段性扩大了购房提取范围。个人于2026年12月31日(含)前在合肥市(含四县一市)购买自住住房(仅限新建商品房、二手存量房),其夫妻双方父母、子女无需产权也可提取住房公积金。....
了解详情
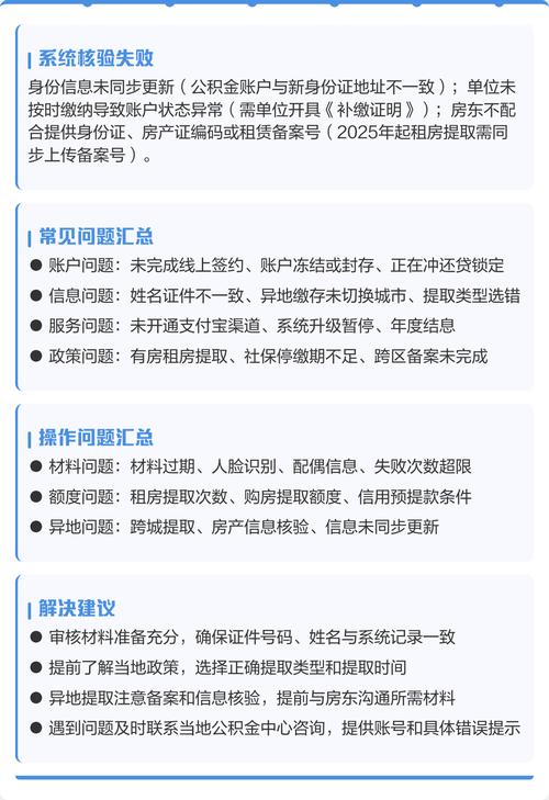
离职没封存、有贷款未结清、提取类型选错,系统直接判定异常拦截。租房超额、购房超总价、一年内重复提取,多提一块都不行。公积金信息与身份证、银行卡不一致,系统自动拉黑,人工都救不回。话术稳、操作准,公积金一次就到账!全场景提取材料清单(租房/购房/离职/大病全覆盖)无备案提取承诺书模板(不用跑社区)....
了解详情热线电话
18225968333
上班时间
周一到周五
公司电话
13065553707
