咨询热线: 18225968333
联系我们Contact us
全国咨询热线18225968333

公积金提取代办

公司地址:上海华能联合大厦

联系电话:13065553707

朔州常见问题

朔州外地户口离职提取公积金_异地公积金离职提取

发布时间:2026-04-14 01:21:06

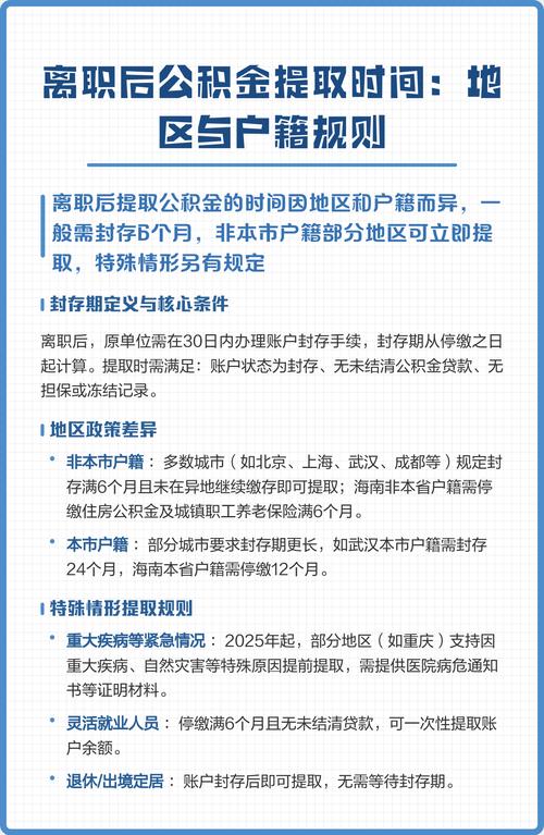
异地公积金离职后是可以线上提取的,但具体提取方式和条件需根据相关规定进行。

一、异地公积金离职后提取条件

根据《住房公积金管理条例》的规定外地户口离职提取公积金,职工有下列情形之一的,可以提取职工住房公积金账户内的存储余额,其中包括离职后与单位终止劳动关系,且户口迁出本市或者非本市户籍职工与单位终止劳动关系,不在本市就业且离开本市的情形。这些规定为异地公积金离职后提取提供了法律依据。

外地户口离职提取公积金

二、异地公积金离职后提取方式

离职后,如果满足提取条件,职工可以通过线上方式进行公积金提取。具体操作流程可能因地区和政策差异而有所不同,但一般包括以下步骤:

登录所在地的住房公积金管理中心官方网站或相关手机应用;

按照网站或应用提示,填写个人信息、提取原因等相关内容;

外地户口离职提取公积金

提交提取申请,并等待审核结果;

审核通过后,公积金将转入职工指定的银行账户。

在进行异地公积金离职后提取时,职工需要注意以下几点:

确保个人公积金账户已经处于封存状态;

外地户口离职提取公积金

在办理提取前,确认无未还清的住房公积金贷款或为其他人提供公积金贷款担保的情况;

详细了解并遵守所在地的公积金提取政策和规定。

综上所述外地户口离职提取公积金,异地公积金离职后是可以线上提取的,但需要满足一定的条件和遵循相应的流程。职工在提取过程中应注意相关事项外地户口离职提取公积金,确保顺利完成提取操作。

在线客服
联系方式

热线电话

18225968333

上班时间

周一到周五

公司电话

13065553707

二维码
线